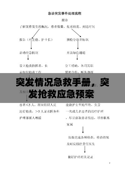
突发情况急救手册,突发抢救应急预案

突发情况急救手册,突发抢救应急预案

飞鸟惊蛇 2025-01-11 关于我们 1047 次浏览 0个评论

<!DOCTYPE html>

突发情况急救手册

急救的基本原则

在面对突发情况时,保持冷静和迅速采取行动至关重要。以下是一些急救的基本原则:

突发情况急救手册,突发抢救应急预案

  • 评估情况:首先评估现场是否安全,是否存在潜在的危险。
  • 求助专业医疗人员:在紧急情况下,应立即拨打急救电话,如120或当地的紧急服务号码。
  • 保持冷静:尽量保持冷静,以便能够清晰地指挥和指导他人。
  • 保护受害者:确保受害者远离任何可能导致伤害的来源。
  • 进行初步评估:检查受害者的意识和呼吸,必要时进行心肺复苏(CPR)。

心跳骤停

心跳骤停是紧急情况中最为严重的,需要立即采取行动。

  • 评估意识:轻拍受害者并大声呼喊,以评估其意识。
  • 检查呼吸:观察受害者胸部是否有起伏,同时检查口腔是否有异物。
  • 开始心肺复苏(CPR):如果受害者没有呼吸,立即开始CPR。先进行30次胸部按压,然后进行2次人工呼吸。
  • 持续进行CPR:在急救人员到达之前,持续进行CPR,直到受害者恢复呼吸或急救人员接手。

出血控制

出血是常见的突发情况,以下是一些基本的止血技巧:

突发情况急救手册,突发抢救应急预案

  • 直接压迫:用一块干净的布或衣物直接压迫出血点,保持压力至少5-10分钟。
  • 抬高受伤部位:如果可能,将受伤部位抬高至心脏水平以下,以减少出血。
  • 使用止血带:在必要时,使用止血带,但要注意正确使用,避免过紧导致组织损伤。
  • 立即求助:在控制出血的同时,尽快拨打急救电话。

骨折和扭伤

骨折和扭伤是常见的运动伤害,以下是一些基本的处理方法:

  • 冰敷:在受伤后的最初24-48小时内,使用冰袋或冷敷袋对受伤部位进行冰敷,每次10-20分钟。
  • 加压包扎:使用弹性绷带对受伤部位进行包扎,但要注意不要过紧,以免影响血液循环。
  • 抬高受伤部位:将受伤部位抬高至心脏水平以上,以减少肿胀。
  • 寻求专业帮助:在受伤后的24小时内,应寻求医生的帮助。

中毒

中毒可以是由于摄入有毒物质、吸入有害气体或接触有毒化学品造成的。以下是一些基本的处理步骤:

突发情况急救手册,突发抢救应急预案

  • 评估情况:确定中毒的类型和严重程度。
  • 立即拨打急救电话:报告中毒情况,并遵循急救人员的指导。
  • 如果适用,尝试清除毒物:如果中毒是通过口服,可以尝试让受害者大量饮水并诱导呕吐。
  • 提供必要的信息:向急救人员提供有关中毒物质的信息,如名称、浓度和接触方式。

高温中暑和低温冻伤

高温中暑和低温冻伤是极端天气条件下的常见问题,以下是一些应对措施:

  • 高温中暑:
    • 转移到阴凉处:尽快将患者转移到阴凉或空调环境。
    • 补充水分:让患者喝水或含电解质的饮料。
    • 降温:使用冷水或湿毛巾敷在患者的额头、颈部和腋下。
  • 低温冻伤:
    • 逐步复温:将冻伤部位在温暖水中浸泡,但不要直接使用热水。
    • 避免摩擦:不要摩擦冻伤部位,以免造成进一步的伤害。
    • 寻求医疗帮助:冻伤严重时应立即寻求医生的帮助。
你可能想看:

转载请注明来自东莞市霖钢包装机械设备有限公司,本文标题:《突发情况急救手册,突发抢救应急预案 》

百度分享代码,如果开启HTTPS请参考李洋个人博客

发表评论

快捷回复:

验证码

评论列表 (暂无评论,1047人围观)参与讨论

还没有评论,来说两句吧...

Top